招生简章|中国传媒大学2025年艺术类本科校考专业招生简章
机构资讯
2025-08-13
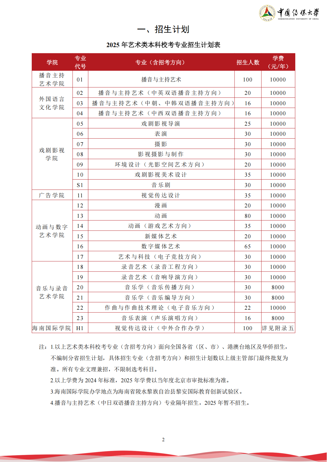
音乐类招生计划摘要
1. 每位考生最多可报考3个专业方向。 2. 网上报名时间:2025年1月3日20:00pm-1月15日下午18:00pm。 3. 线上初试时间:2025年1月16日19:00pm-20:40pm。 4. 线上复试时间:2025年1月23日-1月26日。 5. 线下三试时间:初定2025年2月中下旬。 6. 录取原则:所有专业采取文过专排形式录取,音乐生文化课须过生源所在省普本线,专业按校考排名择优录取。部分专业文化分数要求过90%生源所在省普本线。
以下内容来源于中国传媒大学招生办


































更多资讯
-
【五·一音乐艺考沙龙】5天学费全免!
学费全免 上课时间自由报名咨询
机构资讯 2025-08-11 -
艺考|广东省2024年本科音乐类投档情况
我省普通高考本科批次正式投档,共投出考生314752人。其中:普通类(历史)投出70827人,普通类(物理)投出209754人,艺体类统考投出34171人。 艺体类统考考生中,广东省音乐类统考参加考试总共8355人次,提前批次共投出144人,本科批次共投出4663人,音乐类统考的本科升学率达到57.5%。相较于2023年,增加了324人,音乐生的本科升学率较去年的45.2%上升了12.3%。 另外,“统+校”类提前批次的音乐生中,最高达79.1%的音乐学院或艺术学院破格录取人数。
机构资讯 2025-08-11 -
音乐生的未来职业方向有哪些?能赚多少前?
机构资讯 2025-08-14